Paket: WP_Objekte
Teil von: Wärmeplan
|
Definition:Die WP-Fachobjekte sind in die vier Bereiche Bestandsanalyse, Potenzialanalyse, Eignungsprüfung und Wärmeversorgungsgebiete/-arten gegliedert |
Relevante Klassen:
| Name | Typ | Definition |
|---|---|---|
| WP_AbwasserNetzAbschnitt | Feature Type | Informationen zu Abwassernetzabschnitten entsprechend WPG Anlage 2 I.2.8.c) |
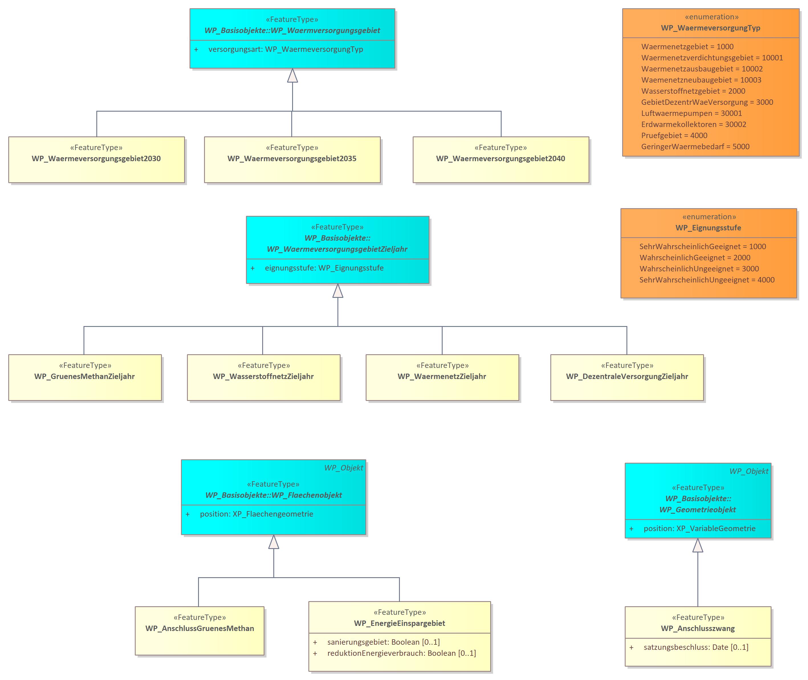
| WP_AnschlussGruenesMethan | Feature Type | Grundstück, das an einem bestehenden oder in Planung befindlichen Gasverteilernetz mit grünem Methan anliegt (WPG § 28 Abs. 1) |
| WP_Anschlusszwang | Feature Type | Gebiet oder Straßenabschnitt mit Anschluss- und Benutzungszwang aufgrund eines Satzungsbeschlusses entsprechend WPG Anlage 2 IV. |
| WP_Ausschlussgebiet | Feature Type | Ausschlussgebiete (z.B. Schutzgebiete) entsprechend WPG Anlage 2 II. |
| WP_DezentraleErzeugung | Feature Type | Baublockbezogene Informationen zur dezentralen Wärmeerzeugung entsprechend WPG Anlage 2 I.2.4 |
| WP_DezentraleVersorgungZieljahr | Feature Type | Darstellung der dezentralen Wärmeversorgung für das Zieljahr 2045 entsprechend WPG Anlage 2 V. |
| WP_Eignungspruefung | Feature Type | Gebiet, das sich mit hoher Wahrscheinlichkeit nicht für Versorgung mit Fernwärme oder Wasserstoff eignet, entsprechend WPG Anlage 2 IV und § 14 WPG |
| WP_EnergieEinspargebiet | Feature Type | Gebiet, für das ein erhöhtes Energieeinsparpotenzial nach § 18 Absatz 5 vorliegt, entsprechend WPG Anlage 2 IV. |
| WP_GasErzeugung | Feature Type | Anlage zur Erzeugung von Wasserstoff oder synthetischen Gasen mit einer Kapazität von mehr als 1 Megawatt installierter Elektrolyseleistung entsprechend WPG Anlage 2 I.2.11 |
| WP_GasNetzBaublock | Feature Type | Informationen zu Gasnetzabschnitten entsprechend WPG Anlage 2 I.2.8.b). Pflichtangaben erfolgen im Datentyp WP_GasNetz. |
| WP_GasSpeicher | Feature Type | Gewerblich betriebene Gasspeicher entsprechend WPG Anlage 2 I.2.10 |
| WP_GebaeudeBaublock | Feature Type | Baublockbezogene Informationen zu Gebäudedaten entsprechend WPG Anlage 2 I.2.5 und I.2.6 |
| WP_Grossverbraucher | Feature Type | Kunden oder Letztverbraucher entsprechend WPG Anlage 2 I.2.7 (bestehende sowie bekannte potenzielle Großverbraucher von Wärme oder Gas sowie bekannte potenzielle Großverbraucher, die gasförmige Energieträger nach § 3 Absatz 1 Nummer 4, 8, 12 oder Nummer 15 Buchstabe e, f, j oder Absatz 2 WPG zu stofflichen Zwecken einsetzen) |
| WP_GruenesMethanZieljahr | Feature Type | Darstellung der Wärmeversorgung mit grünem Methan für das Zieljahr 2045 entsprechend WPG Anlage 2 V. (und WPG § 28 Abs. 2) |
| WP_PotenzialAbwaermeNutzung | Feature Type | Raumbezogenes Potenzial zur Abwärmenutzung entsprechend WPG Anlage 2 II. |
| WP_PotenzialEnergieEinsparung | Feature Type | Raumbezogenes Potenzial zur Energieeinsparung durch Wärmebedarfsreduktion in Gebäuden sowie in industriellen oder gewerblichen Prozessen entsprechend WPG Anlage 2 II. |
| WP_PotenzialWaermeErzeugAngaben | Data Type | Datentyp Potenzial Wärmeerzeugung |
| WP_PotenzialWaermeErzeugung | Feature Type | Raumbezogenes Potenzial zur Erzeugung von Wärme aus erneuerbaren Energien entsprechend WPG Anlage 2 II. |
| WP_PotenzialWaermeSpeicherung | Feature Type | Raumbezogenes Potenzial zur Wärmespeicherung entsprechend WPG Anlage 2 II. |
| WP_WaermeNetzAbschnitt | Feature Type | Informationen zu Wärmenetzabschnitten entsprechend WPG Anlage 2 I.2.8.a). Pflichtangaben erfolgen im Datentyp WP_GasNetz. Die optionale Angabe der Anzahl der Hausanschlüsse erfolgt auf Baublockebene im Feature WP_GebaeudeBaublock. |
| WP_WaermeSpeicher | Feature Type | Gewerblich betriebene Wärmespeicher entsprechend WPG Anlage 2 I.2.10 |
| WP_WaermeerzeugerAngaben | Data Type | Datentyp für die Erfassung von Informationen zu dezentralen Wärmeerzeugern |
| WP_Waermeerzeugungsanlage | Feature Type | Wärmeerzeugungsanlagen, einschließlich Kraft-Wärmekopplungsanlagen, entsprechend WPG Anlage 2 I.2.9 |
| WP_Waermeliniendichte | Feature Type | Wärmeliniendichten in Kilowattstunden pro Meter und Jahr in Form einer straßenabschnittbezogenen Darstellung entsprechend WPG Anlage 2 I.2.2 |
| WP_WaermenetzZieljahr | Feature Type | Darstellung der Wärmeversorgung über ein Wärmenetz für das Zieljahr 2045 entsprechend WPG Anlage 2 V. |
| WP_Waermeverbrauch | Feature Type | Baublockbezogene Informationen zum Wärmeverbrauch entsprechend WPG Anlage 2 I.2.1 und I.2.3 sowie darüber hinausgehende optionale Informationen |
| WP_Waermeversorgungsgebiet2030 | Feature Type | Einteilung des beplanten Gebiets in voraussichtliche Wärmeversorgungsgebiete in 2030 entsprechend WPG Anlage 2 IV. |
| WP_Waermeversorgungsgebiet2035 | Feature Type | Einteilung des beplanten Gebiets in voraussichtliche Wärmeversorgungsgebiete in 2035 entsprechend WPG Anlage 2 IV. |
| WP_Waermeversorgungsgebiet2040 | Feature Type | Einteilung des beplanten Gebiets in voraussichtliche Wärmeversorgungsgebiete in 2040 entsprechend WPG Anlage 2 IV. |
| WP_WasserstoffnetzZieljahr | Feature Type | Darstellung der Wärmeversorgung über ein Wasserstoffnetz für das Zieljahr 2045 entsprechend WPG Anlage 2 V. |



